r
Home
About
r
r
Home
About
optimizing user paths
Iterating to create the most efficient user authentication and user management flows
lead product designer
UX architecture
@ Pypestream
optimizing user paths
Iterating to create the most efficient user authentication and user management flows
lead product designer
UX architecture
@ Pypestream
optimizing user paths
Iterating to create the most efficient user authentication and user management flows
lead product designer
UX architecture
@ Pypestream
optimizing user paths
Iterating to create the most efficient user authentication and user management flows
lead product designer
UX architecture
@ Pypestream
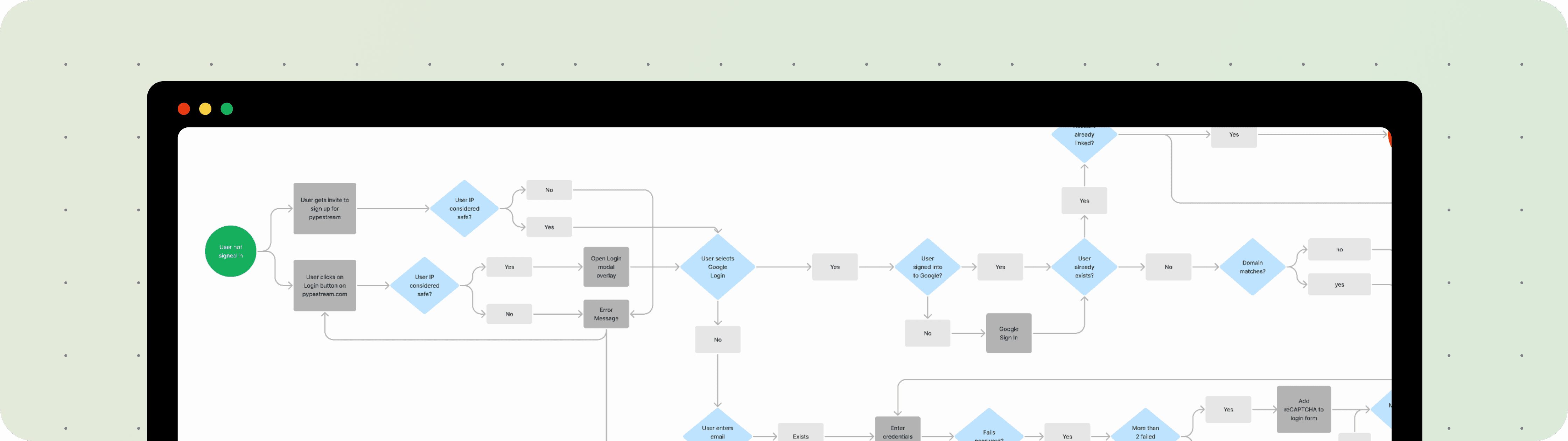
Our goal
To review current UX architecture and improve user paths for authentication and user management for our new codebase.
Process coming soon…
🔀 Designing a more insightful node graph
Email
LinkedIn
Resume